O4 ข้อมูลคณะกรรมการตรวจสอบและติดตามการบริหารงานตำรวจ (กต.ตร.) ของสถานีตำรวจ

บทบาทภารกิจ กต.ตร.สภ.ชะอำ จว.เพชรบุรี

บทบาท อำนาจหน้าที่ คณะกรรมการตรวจสอบและติดตามการบริหารงานตำรวจ (กต.ตร.)

 

คู่มือการดำเนินการตามระเบียบ ก.ต.ช. (1)

 

 

รายชื่อ คณะ กต.ตร. สภ.ชะอำ

ข้อมูล ณ วันที่ 20 ก.พ.2567

กต.ตร.ชะอำ

 

 

การมีส่วนร่วม ผลการดำเนินงาน กต.ตร.สภ.ชะอำ

ผลการดำเนินงาน กต.ตร. ประจำเดือน ตุลาคม 2566

ผลการดำดำเนินงาน ของ กต.ตร. ประจำเดือน พฤศจิกายน 2566

ผลการดำเนินงานของ กต.ตร. ประจำเดือน ธันวาคม 2566

ผลการดำเนินงานของ กต.ตร. ประจำเดือน มกราคม 2567

ผลการดำเนินงานของ กต.ตร. ประจำเดือน กุมภาพันธ์ 2567

ผลการดำเนินการของ กต.ตร. ประจำเดือน มีนาคม 2567

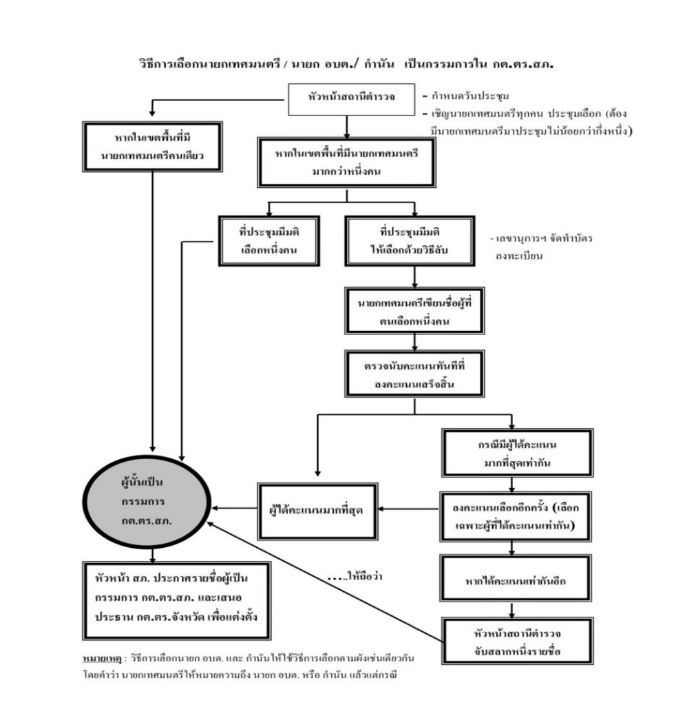
วิธีการสรรหาคณะกรรมการตรวจสอบและติดตาม การบริหารงานตำรวจ สถานีตำรวจภูธร (กต.ตร.สภ.)